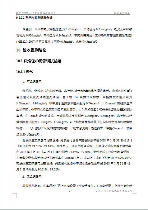
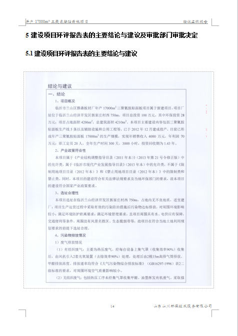
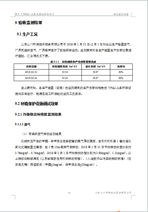
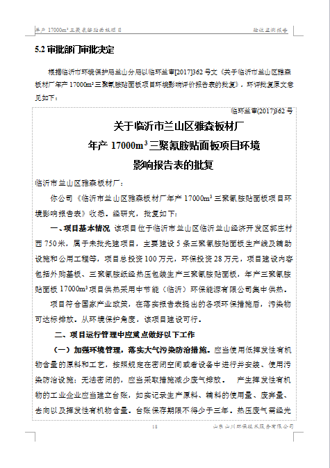
4007650539
首页
关于我们
新闻中心
产品中心
百科知识
厂容厂貌
联系我们
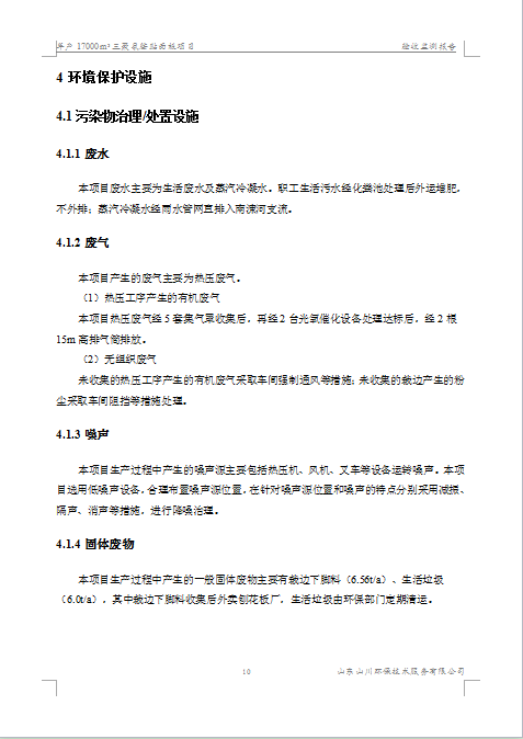
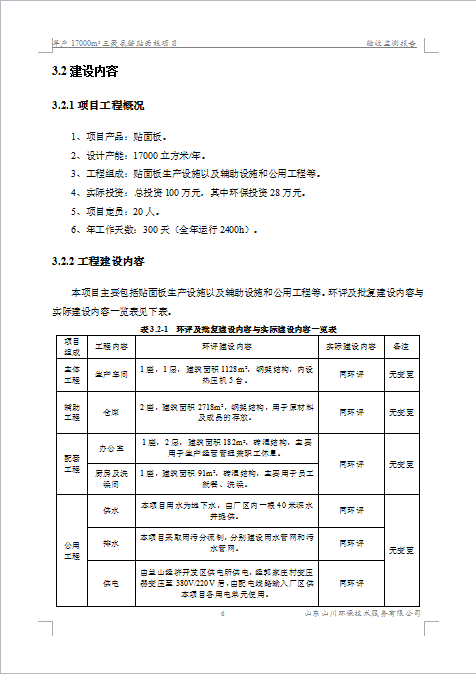
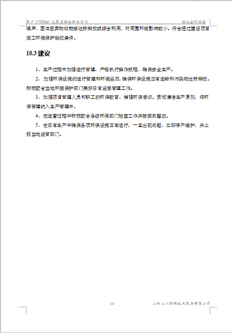
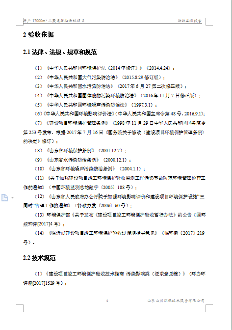
临沂市兰山区雅森板材厂验收监测报告
2018年03月27日
上一个:
家装需注意 生态板的选择要注意
下一个:
要想生产出厚度比较的均匀的马六甲生态板需要注意这些问题
联系方式
联系人
付经理
联系地址
临沂兰山区义堂镇朱保工业园
联系电话
4007650539
版权所有:山东永旭木业
马六甲生态板厂家
森一品
金杉木生态板
香杉木生态板
多层生态板厂家
技术支持:尚帝科技